活動レポート

お疲れさまです。だいぶ暖かくなりましたが、寒暖差と花粉飛散で体調のすぐれない方もおられると思います。体調には十分ご注意ください。
地味にこつこつ池脇まさひこです。

今回から3回に渡り、3月定例会で行いました、池脇まさひこの一般質問の発言通告書と町側の答弁趣旨をご紹介させていただきます。
今回は「自分事の主権者教育」です。
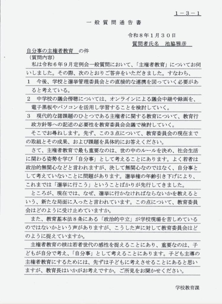
先ず、発言通告書をご覧ください。

これに対する教育長の答弁要旨は次のとおりです。
●中学校では、選挙管理委員会から投票箱の貸し出しを受け、実際の用具で校内選挙を実施し、オンライン「議会中継」「過去の議会録画」を社会科で活用した。
●教育行政への掲載は、令和8年度の方針に反映させている。
●選挙年齢が引き下げられたこともあり、政治は遠い世界のものではなく、自分たちの生活や未来に直結するものとして捉えさせる重要性を認識している。
●自己効力感を育むことが主権者教育に求められる核心である。
●政治的中立に関しては、教員が中立的な立場を堅持しながら、多角的な視点から議論を深められるよう指導の在り方について周知する。
●教育の重要な点は「自分事」として考えることにある。
●今後も子どもたちが自ら問いを立て、対話を通じて自分の考えを深めていく授業づくりを推進していく。

以上です。次回も池脇まさひこの3月定例会一般質問についてご紹介いたします。
後援会会員を募集しています。お問い合わせは下記にてお願いします。
Tel:090-8993-0132
メール:ken.win1@hi3.enjoy.ne.jp

PAGE TOP