坂町の皆さま、またこの活動レポートをお読みいただいている全国の皆さま。急に寒くなりましたね。お元気でお過ごしですか?
お疲れさまです。地道にこつこつ池脇まさひこです。本日は12月11日です。
まさに、秋をすっ飛ばして、残暑から冬へ・・・という季節の移り変わりに身体がついていかれず体調を崩されておられる方もおられるのではないでしょうか?
このような中、12月8日には、青森県東方沖を震源としたマグニチュード7.5の大地震が発生しました。地震により被災された皆さまには心よりお見舞い申し上げます。寒さ厳しい、東北、北海道において発生した地震です。当該地域の方の生命健康の安全安心を、まさに国レベルで対応することを願っています。
今回の地震は、運用開始以来の「後発性地震注意報」も発表されるなど、地震発生のケースにも新しい局面にあることが知らされ、今後、1カ月は大地震に注意することが必要とのことです。重ねて被災地域の方の無事をお祈りします。
さて、坂町議会ですが、12月定例会が4日(議案質疑)、5日(一般質問)を終えて閉会いたしました。
議案につきましては、先決処分事件報告(2件)、請負契約の締結(1件)、規約の変更の協議(1件)、条例の制定(2件)、条例の一部改正(10件)、一般会計補正予算(3件)です。詳しい内容につきましては、「広報さか」、「議会だより」、「坂町ホームページ」をご覧ください。
一般質問におきましては、10人から13問。私は下記のとおり3問の質問を行ないました。( )は関係課です。
①町長の公約について(企画財政課・民生課・保険健康課・建設課・学校教育課)→答弁者(吉田町長)
②町立図書館の機能強化と将来展望(生涯学習課・デジタル改革推進室・民生課・保険健康課)→答弁者(枝廣教育長)
③幼保小連携による「架け橋期」支援の推進(学校教育課・民生課・保険健康課)→答弁者(教育長)
そこで、今回から3回に渡り、私の一般質問に対する答弁の要旨についてご紹介したいと思います。
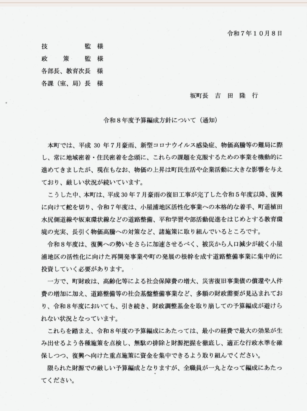
先ず、私の一般質問①「町長の公約について」の発言通告書および添付資料は下記のとおりです。
本件に対する答弁要旨は次のとおりです。
【答弁者】吉田町長
●「これから取り組む新たな施策」を1月の町長選挙で町民に約束し全身全霊で取り組んでいるところである。
●1点目~3点目については、令和5年度以降、復興に舵を切り、小屋浦地区活性化事業、教育環境の整備等、「住んでみたい町、住み続けたい町」の諸施策に取り組んでいる。賑わい創出と人口増加を図るための坂町地方創生総合戦略を策定しているところである。小屋浦一丁目地区の再開発事業を9期目の最重点施策として位置付けている。今年度中に住民説明会を開催し公募事業者を公募したい。
●4点目については、必要な財源の確保、建設時期を検討している。
●5点目については、広島県において講じを進めている。
●6点目については、国により進められ、4車線化、歩道の計画なども警察。JRとの協議も整っていると聞いている。
●7点目については、民生部、教育委員会をはじめ行政が一体となって子育て支援に取り組んでいる。
●8点目については、学力向上と質の高い教育に実現を図りる。平和教育については、坂中学校の沖縄県への修学旅行を支援するとともに、恩納村とに交流による平和学習を推進する。防災教育、道徳教育についても推進していく。部活動については、交通費、物品整備費等、補助金交付による手厚い支援を行ない、家庭環境に左右されず、誰もが部活動経験を積むことができる環境を整備している。
以上です。
町長の答弁において特に注目すべきは、8点目の「部活動における生徒への支援」です。誰一人取り残さない、家庭環境に左右されない支援を行うという町長の考え方は大変素晴らしいと考えています。町長は、常日頃から教育を中心に据え、「教育は人づくり、人づくりは教育」と発言されておられます。
私もまったく同じ考えであることから、公約を実現させるための今後の町長の施策の展開にも注目したいと考えています。
また、私自身も、来年が議員1期目の最終年であることから、この「教育によるまちづくり」への新たな施策提言を町行政に行いたいと考えています。私自身も勉強を重ね、住民目線の新たな提言を考えてまいりますが、皆さま方のお知恵、アイデアをお寄せいただきますようお願いいたします。どうか私に力をお貸しください。
今回はここまでとさせていただきます。次回も一般質問を中心にお話しさせていただきます。
【追伸】
前回もお話しいたしましたが、「池脇まさひこ後援会」の会員を募集しております。会費は不要です。わたくし「池脇まさひこ」と一緒に町政を考えていただけませんか。
坂町町会議員1期目、69歳。総務厚生副委員長、一般質問において毎回議員最多の3件提出、坂駅で6時から立つ「池脇まさひこ」の応援団になっていただければ幸いです。お申込みは、本ホームページの一番最後からお申込みいただくか、下記へご連絡ください。
池脇まさひこは、これまでも、これからも地道にこつこつ頑張ります。
(連絡先)
携帯電話:090-8993-0132
メール:ken.win1@hi3.enjoy.ne,jp

